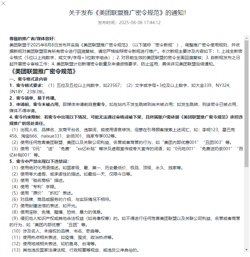
2705 浏览 接官方通知,申请美团密令词格式要求:
(1)五位及五位以上纯数字,如23567;
(2)文字或字母+3位及以上数字,如大金339、NY324。
(3)密令词限制:禁止出现违禁词、品牌名、人名、平台名字、免单、0元、送等;不得申请负面词汇、绝对化用词(如独家等)、夸大宣传词语。
按照美团密令的新要求,后续4位纯数字和纯文字的都不再续期。

在线咨询
快速上手搭建变现系统教你快速上手,打造专属流量变现方案

微信扫码联系客户经理领取
你可以获得多渠道工具免费送
一步步指导你快速变现
变现资讯近期活动信息一览

扫码关注我们随时了解行业风向标
